bevictor伟德(中文版)官方网站-源自始于1946
bevictor伟德
Anhui Antong Chengxiang Development Group Co. , Ltd.
联系电话:
0556-6218006
网站首页
集团概况
集团简介
组织架构
伟德bevictor中文版
子公司
大事记
新闻资讯
集团新闻
视频新闻
通知公告
主业发展
城乡开发建设与服务
城乡建设投融资
社会公用事业
文化旅游
招标采购
招标公告
补疑澄清
中标公示
流标公告
党群活动
党建领航
群团力量
企业文化
职工艺苑
文化生活
榜样风采
联系我们
招标采购
招标公告
补疑澄清
中标公示
流标公告
相关信息
2026年零星工程挖掘机平板调运工程类招标项目中标结果公示
2026-03-30
2026年零星工程非开挖定向钻类招标项目中标结果公示
2026-03-30
桐城市影视微短剧产业园项目(一期)22#及24#宿舍楼劳务分包招标公告
2026-03-27
桐城市乡镇水厂户表改造一期工程劳务施工项目招标公告
2026-03-27
2025年桐城市高标准农田建设第三方验收服务项目竞争性磋商公告
2026-03-25
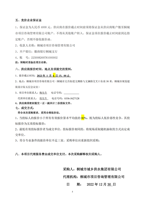
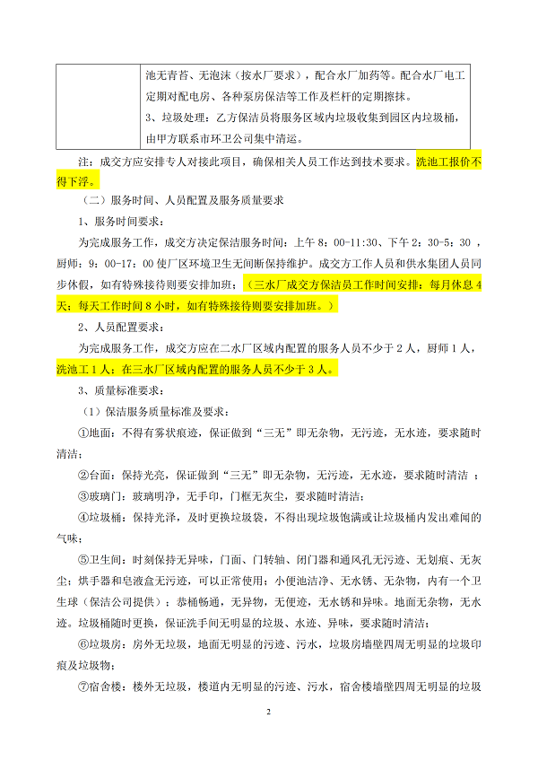
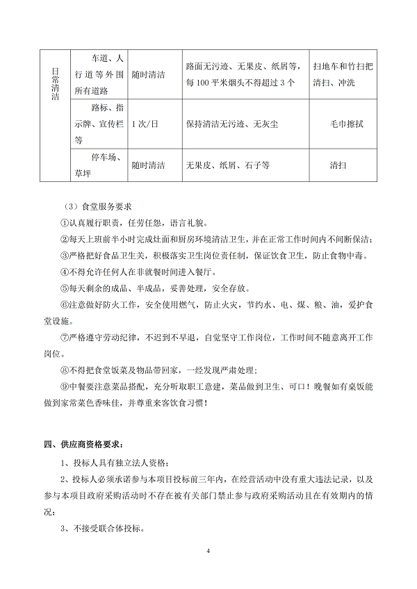
桐城市城乡供水集团有限公司年度食堂、保洁等服务项目公开采购公告
2022-12-30
附件:劳务派遣协议-挂网.docx
上一篇:
桐城市范岗镇供水工程球墨铸铁管件和阀门采购项目询价函
下一篇:
基表采购项目(二次) 询价函